Включите javascript! он нужен для самой
интересной функциональности портала
Кафедра “Программное Обеспечение”
кафедра
новости
bacs
moodle
asmportal
Форум
web kafedra
музей
Вход в систему
Имя:
Пароль:
Забыл
Галерея/
Уровнем выше
Загрузить сюда
Добавить категорию
Отмеченные
Показать / скрыть
Очистить
нужные картинки перетащить сюда
Иллюстрации для AsmPortal
Редактировать изображение
Описание:
Если вы хотите поменять само изображение - то создайте новое, а это удалите.
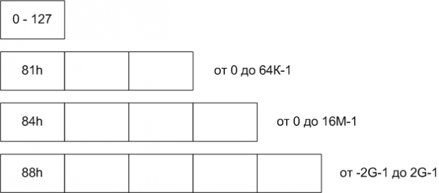
Смещение
Технология
РегистрIP
Флаги
Слово
Адрес
Сегменты
Адресация
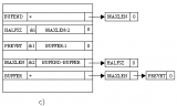
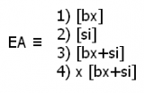
EA
CS_IP
SP_BP_SS
DS_EA
no_operand
КОП_16
KOP_16_8
KOP_16_8_primer
Смешанная
Смешанная_1
Прямая
Префикс
Коды_сегмент
КОП_2_операнда
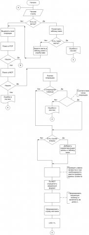
условный_переход
прямой_близкий
прямой_короткий
межсег_прям_далекий
внутрисег_косвенный
межсег_косвенный
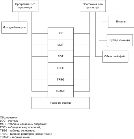
табл_имен
таб_имен_после
схема_1А_ОП_ч2
Регистры
схема_1А_ОП_ч1
типы_записей
таб_имен_МД
group_and_segments
информ_компил
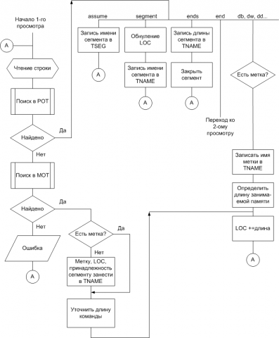
просмотр_1
просмотр_2
многопросмотр_а
многопросмотр_b
многопросмотр_c
многопросмотр_d
многопросмотр_e
распределение_ОП
связывание
комп_выполнение
абс_загрузчик
структура_объект_ф
алгоритм_абс_загрузч
настраив_загрузчик
непоср_связ_загрузчи
формат_записи
бит_поля
theadr
lnames
acbp
segdef
типы_адрес_полей
grpdef
grp_comp_descrip
pubdef
public_base
comdef
data_seg_typ61h
pole_dliny
locsym
extdef
linnum
line_number_base
ledata
lidata
inter_dat_block
fixupp
thread
trd_dat
fixup
locat
fix_dat
modend
mattr
start_address
comment
comm_typ
ВХОД
Войти
Регистрация
Галерея